• Galego
  • Castellano
  • Portugués
Logo del Arquivo Dixital de Galicia Memoria e Concordia
  • Presentacion
  • Consulta
    • Consulta
  • Documentos
  • Recursos
    Está en: › Memoria e Concordia › A Organización Sindical española en organigrama.
     
    Primero Anterior 49 al 60 de 76 Seguinte Último 1 2 3 4 5 6 7
    • Detalle

      Título

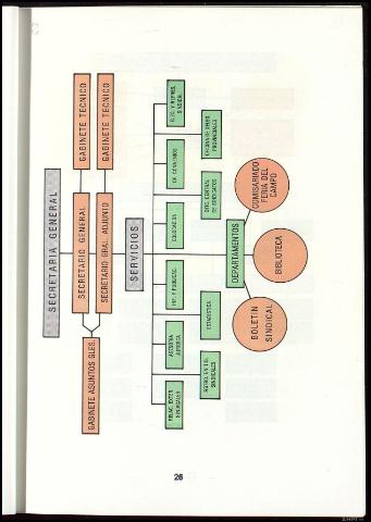
      Libros A Organización Sindical española en organigrama.

      Accións

      • Descargar grupo
      • Dereitos de Autor
    1. Página 49 49. Página 49
    2. Página 50 50. Página 50
    3. Página 51 51. Página 51
    4. Página 52 52. Página 52
    5. Página 53 53. Página 53
    6. Página 54 54. Página 54
    7. Página 55 55. Página 55
    8. Página 56 56. Página 56
    9. Página 57 57. Página 57
    10. Página 58 58. Página 58
    11. Página 59 59. Página 59
    12. Página 60 60. Página 60
    Primero Anterior 49 al 60 de 76 Seguinte Último 1 2 3 4 5 6 7
     
    • Logo de OAI-PMH
    • Logo de Linked Open Data
    • Logo de Europeana Data Model
    • 
    Xunta de Galicia

    Xunta de Galicia. Información mantenida y publicada en internet por la Xunta de Galicia

    Atención á cidadanía - Accesibilidade - Aviso legal - Mapa do portal